Ðû²¼ÈÕÆÚ£º£º£º2/24/2026
¿ª¹¤´ó¼ª£¬£¬¿ÆÑб¨Ï²£¡£¡³Ë×ÅдºµÄÅÉúÆø£¬£¬ÄϹ¬NG28¼¯ÍÅϲӿªÄê¡°Ë«ÏìÅÚ¡±£º£º£ºÀ´×Ôͳһ¿ÆÑÐÍŶӵÄÍ»ÆÆÐÔЧ¹û£¬£¬Ïà¼ÌµÇÉÏÁ½±¾¹ú¼Ê¶¥¼¶Ñ§ÊõÆÚ¿¯£¡£¡
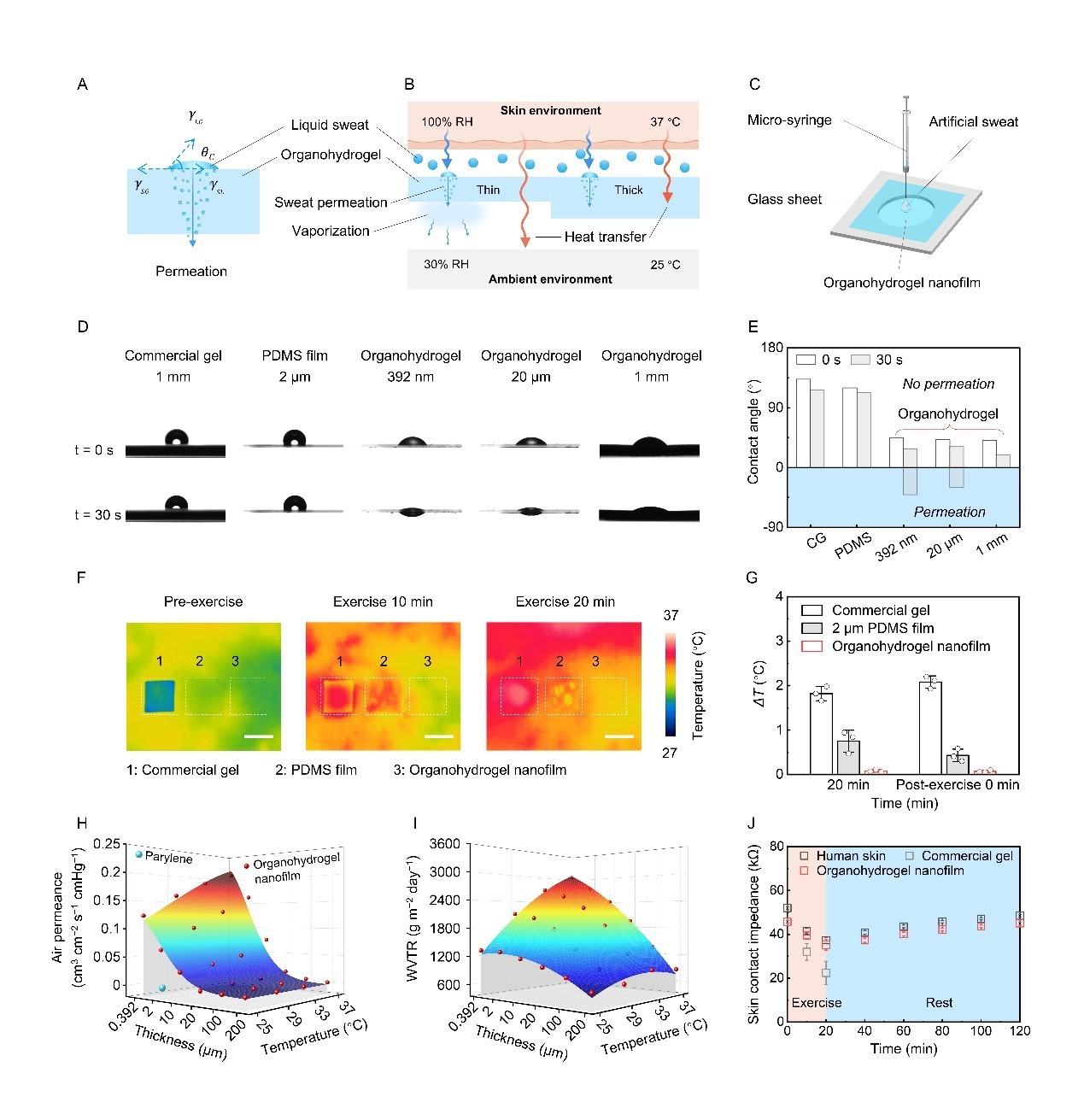
ÔÚͨѶ×÷ÕßÍõÑà½ÌÊÚµÄÏòµ¼Ï£¬£¬¸ÃÍŶÓÔÚ¡¶Science Advances¡·£¨IF: 12.5£©ÉϽÒÏþÌâΪ¡°A 2.7-¦Ìm-thick robust, permeable, and antifreezing hydrogel electrode for long-term ambulatory health monitoring¡±µÄÂÛÎÄ£¬£¬ÔÚ¡¶Nature Communications¡·£¨IF: 15.7£©ÉϽÒÏþÌâΪ¡°Sub-400 nanometer-thick skin and environment adaptable organohydrogel nanofilm epidermal electrode¡±µÄÂÛÎÄ£¬£¬µÚÒ»×÷Õß»®·ÖΪ»¯Ñ§¹¤³Ìϵ²©Ê¿ÉúÍõÓñÀöºÍÍõ×ÚÀÝ¡£Á½ÏîÑо¿Ò»ÂöÏà³Ð£¬£¬²»µ«½«Ë®Äý½ºµç¼«µÄºñ¶È´Ó΢Ã×ÍÆµ½ÑÇ΢Ã×£¬£¬¸ü¸³ÓèÆäÓÅÒìµÄÍ¸ÆøÐÔÓëÇéÐÎ˳ӦÐÔ£¬£¬ÏòÔÚ¼«¶ËÌõ¼þÏ¡°Î޸С±µÄ¶¯Ì¬¿µ½¡¼à²âÂõ³öÁ˼áʵµÄÒ»²½¡£


Ò»ÂöÏà³ÐµÄ¶¥¿¯Ð§¹û
Ë®Äý½º×÷ΪƤ·ô¼¯³ÉÈíÉúÎïµç×ÓµÄÖ÷Òª½çÃæÖÊÁÏ£¬£¬ÔÚºã¾ÃÁ¬Ðø¿µ½¡¼à²âÖоßÓÐ×ÔÈ»ÓÅÊÆ£¬£¬µ«ºã¾ÃÅå´øÊ±ÍùÍùÃæÁÙ¡°ºñµ¼Ö²»Ìñ¾²¡¢±¡µ¼Ö²»¿É¿¿¡±µÄì¶Ü£º£º£º¹Å°å½ÏºñË®Äý½ºÍ¸ÆøÍ¸º¹ÐԲɢÈÈÂý£¬£¬½çÃæÈÝÒ×Òòº¹ÒºÈº¼¯ºÍÔ˶¯±¬·¢Î±Ó°£»£»£»¶øÒ»µ©×ö±¡£¬£¬ÓÖ³£ÒòÍÑË®¡¢µÍνá±ù»ò»úеųÈõ¶øÊ§Ð§¡£
Ñо¿ÍŶÓÒÔ¡°³¬±¡¼¸ºÎ½µµÍÍäÇú¸Õ¶È¡¢°Ñ½çÃæ×ö³ÉÏñƤ·ôÒ»Ñù¡±µÄ˼Ð÷Õö¿ªµü´ú¡£ÔÚ¡¶Science Advances¡·½×¶ÎÖУ¬£¬ÍŶӻùÓÚοØÏà±äµÄÃ÷½ºÏµÍ³£¬£¬Á¬Ïµ PU ÄÉÃ×ÍøÔöÇ¿¹Ç¼Ü£¬£¬ÒýÈë¸ÊÓÍ/Ë®¶þÔªÈܼÁÓë LiCl µÈ×é·Ö£¬£¬ÊµÏÖÁË 2.7 ¦Ìm ¼¶³¬±¡¡¢¿ÉºôÎü¡¢¿¹¶³¿¹¸ÉµÄ×ÔÕ³¸½Ë®Äý½ºµç¼«£¬£¬ÏÔÖø½µµÍƤ·ô¡ªµç¼«½çÃæÎó²îÓë×迹²¨¶¯£¬£¬ÔÚÈÕ³£¶à³¡¾°ÏÂÍê³É 8 ÌìÁ¬Ðø¶¯Ì¬ ECG/EEG µÈ¼à²â£¬£¬ÇÒÔ˶¯Ó뺹ҺαӰÏÔ׿õС¡£

³¬±¡Ë®Äý½ºÓÃÓÚºã¾Ã¶¯Ì¬¿µ½¡¼à²â
ÔÚ¡¶Nature Communications¡· ½×¶ÎÖУ¬£¬Ñо¿½øÒ»²½°Ñºñ¶ÈÍÆ½øÖÁ 392 nm£¨ÑÇ 400 nm£©£¬£¬ÔÚͬÑùÇ¿µ÷Ìù·ôÌñ¾²ÓëµÍαӰµÄ»ù´¡ÉÏ£¬£¬Í¨¹ý¸üÎȽ¡µÄ»¯Ñ§½»ÁªÍøÂçÓëÈܼÁÖû»µç½âÖÊÕ½ÂÔ£¨Èç¸ÊÓÍ/ÑÎ/÷·Ëáϵͳ£©ÍØÕ¹µ½¸ü¹ãµÄÇéÐÎ˳ӦÐÔ£¬£¬Ê¹µç¼«ÔÚ³¬µÍΡ¢µÍʪ¡¢Õæ¿Õ¼°¸ßεȼ«¶ËÌõ¼þºÍ³¤Ê±¼äÖü´æºóÈÔ¼á³Ö½á¹¹Óëµ¼µçÎȹ̣¬£¬²¢ÊµÏÖ 9 ÌìÁ¬Ðø ECG ¼Í¼Óë¸üÇ¿µÄ¿¹º¹ÒººÍÔ˶¯Î±Ó°ÄÜÁ¦¡£Á½ÆªÊÂÇéÅäºÏ֤ʵ£¬£¬Í¨¹ý½«³¬±¡ÐÎ×´Éè¼Æ¡¢Ç¿»¯½á¹¹ÒÔ¼°ÈܼÁ/ÍøÂçÐͬÉè¼ÆÏàÁ¬Ïµ£¬£¬Äܹ»Í¬Ê±ÊµÏÖÆ¤·ôÌñ¾²¶ÈºÍ¼«¶ËÇéÐÎϵÄÄÍÓÃÐÔ£¬£¬Îª¸ß³°ôÐÔÆ¤·ô¼¯³ÉÉúÎïµç×ÓÓ볤ʱ³Ì¿µ½¡¼à²âµÄÁÙ´²×ª»¯µÓÚ¨ÖÊÁÏÓ빤³Ì»ù´¡¡£

ÓлúË®Äý½ºÄÉÃ×ĤµÄƤ·ô˳ӦÐÔ
¡¶Science Advances¡·Óë¡¶Nature Communications¡·»®·Ö±³¿¿¡¶Science¡·ºÍ¡¶Nature¡·Á½´ó¶¥¼¶Ñ§ÊõÆ·ÅÆ£¬£¬ÒÔÑÏ¿ÁµÄѧÊõ±ê×¼ÓëÆÕ±éµÄÓ°ÏìÁ¦Öø³Æ£¬£¬ÊǸ÷ÁìÓòѧÕßÐû²¼Í»ÆÆÐÔÏ£ÍûµÄ½¹µãƽ̨¡£
дÔÚ׿¹ú´óµØÉϵÄÂÛÎÄ
Ñо¿²¢·ÇÒ»×îÏȾÍÃé×¼¡°¼«¶ËÇéÐΡ±£¬£¬¶øÊÇ´Ó¡°Í¨ÀýÇéÐÎϵij¤Ê±Ìù·ô¼à²â¡±ÕâÒ»ÐèÇóÇÐÈë¡£ÔÚÍÆ½øÀú³ÌÖУ¬£¬×éÄÚµÄÒ»´Î¡°Í·ÄԷ籩¡±³ÉΪתÕ۵㡣
¡°ÎÒÃÇÒâʶµ½£¬£¬ºã¾Ã¿µ½¡¼à²â²¢²»µ«±¬·¢ÔÚÌñ¾²µÄÊÒÄÚÇéÐΣ¬£¬ÄÇЩÔڱ߷À¡¢º½¿Õº½Ìì»òƫԶµØÇøÊÂÇéµÄÖ°Ô±£¬£¬ËûÃǵĿµ½¡¼à²âÒªÔõÑùÔÚµÍΡ¢¸ÉÔïÉõÖÁÕæ¿ÕÇéÐÎÏÂÎȹÌÊÂÇ飿£¿£¿¡±ÍõÑà½ÌÊÚÌåÏÖ£¬£¬ÔÚÕâЩ¼«¶ËÇéÐÎÖУ¬£¬¹Å°å¸ßº¬Ë®Ë®Äý½ºÒ»µ©ÔâÓöµÍνá±ù¡¢µÍʪÍÑË®»òÕæ¿Õ»Ó·¢±ã»á¹¦Ð§Ê§ÎÈ¡£
¾ÓÉÌÖÂÛ£¬£¬ÓñÀöºÍ×ÚÀݾöÒ齫¿ÆÑÐÆ«Ïò´Ó¡°Í¨ÀýÇéÐΡ±×ªÏò¡°¼«¶ËÇéÐÎÊÊÅ䡱£¬£¬²»ÔÙ¾ÖÏÞÓÚʵÑéÊÒÌõ¼þϵÄÐÔÄÜÓÅ»¯£¬£¬¶øÊÇÈÿÆÑÐÑ¡ÌâÕæÕý»ØÓ¦Éç»áÐèÇóÓëÈËÃñÐèÒª¡£¡£¡°´ÓÄÇÒԺ󣬣¬Ã¿Ò»´ÎÖÊÁϵÄɸѡ¡¢Ã¿Ò»´Î²ÎÊýµÄµ÷½â£¬£¬¶¼³ÐÔØÁ˸üÏêϸµÄÒâÒå¡£ÎÒÃÇÏ£Íû×ö³öµÄµç¼«²»µ«ÄÜ·¢ÂÛÎÄ£¬£¬¸üÄÜÕæÕý·þÎñÓÚÄÇЩÔÚ¼èÐÁµØÇø¼áÊØ¸ÚλµÄÊÂÇéÕß¡£¡± ÍõÑà½ÌÊÚ×ܽáµÀ¡£
´ø×ÅÕâÑùµÄʹÃü£¬£¬ËûÃÇÇö¨ÁËеÄÑо¿õè¾¶¡ª¡ªÏȰÑÌù·ô½çÃæ×ö¶Ô£¬£¬ÔÙ°ÑÇéÐνçÏßÍÆÔ¶¡£ÒÔǰÆÚÒ»²½²½¹¥¿ËÖÊÁÏ¡°±¡¶øÒ×ÁÑ¡±¡¢¡°±¡¶øÒ׸ɡ¢µÍÎÂÒ×¶³¡±µÄÄÑÌ⣬£¬Ö±ÖÁ°Ñ¡°¿Éºã¾Ã´÷¡¢¿ÉÁ¬Ðø²â¡±µÄÖ¸±êÅÜͨµ½ 8 Ì죻£»£»µ½ºóÆÚ½«ºñ¶È´Ó΢Ã×ÍÆ½øµ½ÑÇ΢Ã×¼¶£¬£¬Í¬Ê±½«ÇéÐÎ˳ӦÐÔ´Ó¿¹ÀäÀ©Õ¹µ½¿íΡ¢µÍʪÓëÕæ¿ÕµÈ¸´ºÏ¿Á¿ÌÌõ¼þ£¬£¬ÕâÏîʼÓÚ2023 Äê 7 ÔµÄÑо¿ÔÚÒ»´Î´ÎÍÆ·ÖØÀ´ÖÐÒ»Ö±µü´ú£¬£¬ÀúʱÁ½Äê°ëÖÕÓÚÓÀ´Òªº¦Í»ÆÆ¡£
¡°µ±×îÖÕ¿´µ½³¬±¡Ë®Äý½ºÔÚ¼«¶ËÌõ¼þÏÂÈÔÄÜÎȹÌÊÂÇéʱ£¬£¬ÎÒÃÇÉîÉîÌå»áµ½ÄǾ䡮¿ÆÑ§ÊÖÒÕÊǵÚÒ»Éú²úÁ¦¡¯µÄǧ¾ûÖ®Á¦¡£¡±×Ô¶ÁÑÐʱ´ú£¬£¬ÓñÀöºÍ×ÚÀݱã×¢ÖØµ½º£ÄÚÕýÐËÆðδÀ´ÊÖÒÕѧԺ½¨ÉèÀ˳±£¬£¬ÈáÐÔµç×Ó±»ÆÕ±éÊÓΪսÂÔÐÔ¿ªÕ¹Æ«Ïò£¬£¬¶øÍõÑàÏÈÉúÔÚ¸ÃÁìÓòµÄ¿ªÍØÐÔÊÂÇé¸üÈÃËûÃÇÐÄÉúÉñÍù¡£»£»£»³×ÅѧÊõ¡°×·ÐÇ¡±µÄÐÄ̬£¬£¬¶þÈËÀÖ³ÉÉêÇëÁËÆä²©Ê¿ÏîÄ¿£¬£¬Ò²ÔÚʵÑéÊÒµÄÈÕ×ÓÀï»ñµÃÁ˸üÉîÖ¿µÄ¿ÆÑж¯Á¦¡£

ÍŶӺÏÕÕ
¡°ÍõÑà½ÌÊÚÒ»Ö±Ö¸µ¼ÎÒÃÇ¡®×öδÀ´¿ÆÑУ¬£¬×öÏÖʵ¿ÆÑУ¬£¬×öÒÔÈËΪ±¾µÄ¿ÆÑС¯£¬£¬ÕâÒªÇóÎÒÃǼȷÅÑÛ¾ÃÔ¶£¬£¬ÓÖ½ÅÔúʵµØ£¬£¬ÖÂÁ¦ÓÚÓëÎÒÃÇ×ÔÉíϸÃÜÏà¹ØµÄÏÖʵÑо¿¡£¡£¡± ÌáÆðµ¼Ê¦£¬£¬ÓñÀöÂú»³Ð»Ð»¡£¡£¡°Òò´ËÎÒÃǶԿÎÌâµÄ¼ÓÈë¸ÐÓëÒâÒå¸ÐºÜÊÇÇ¿ÁÒ£¬£¬¸öÈ˼ÛÖµÒ²µÃÒÔÈÚÈëµ½¸üÁÉÀ«µÄ¡®ÈË¡¯µÄÐèÇóÖ®ÖС£¡£¡±
»³×ÅÕâÑùµÄ¾´Î·£¬£¬¶þÈ˽«¼ÌÐø²¢¼çǰÐУ¬£¬¡°ÔÚÖØ¸´ÊÔ´íÖмá³ÖÈÍÐÔ£¬£¬ÔÚ¸¡ÔêµÄÇéÐÎÀï¼á³Öרע¡±£¬£¬µ«Çóÿһ²½¶¼ÄÜÔúʵµØÂäÔÚ׿¹úÐèÇóµÄ´óµØÉÏ£¬£¬ÓÃʵ×ÅʵÔڵĿÆÑÐЧ¹û·þÎñÓÚÈË¡£
ÎÄ£º£º£ºGTIIT´«Ã½Ó빫¹²ÊÂÎñ²¿
ͼ£º£º£ºÍõÓñÀö¡¢Íõ×ÚÀݹ©
© ÄϹ¬NG28¼¯ÍÅ °æÈ¨ËùÓÐ | ÔÁICP±¸17036470ºÅ